如果,你正悠闲地窝在沙发里,突然天花板“啪嗒”掉下一块墙皮,或者窗外风雨交加,家里却成了“水帘洞”……

这些惊魂瞬间,是不是让你心头一紧?别怕,今天咱们就来聊聊房屋安全那些事儿,让你成为自己小窝的超级守护者!
房屋安全第一责任人,究竟是谁?

没错,就是你!!!
根据《宜昌市城区房屋安全管理办法》《宜昌市城镇房屋安全隐患处置工作指南(试行)》等一系列权威文件,房屋的“大家长”——产权人,是房屋安全的第一责任人。而住户、租户以及产权管理单位,则是并肩作战的次要责任人。咱们一起,守护家的安全,责任重大哦!
房屋安全责任人清单大公开
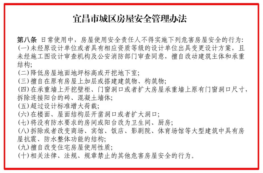
1.禁止行为,切勿触碰!

根据《宜昌市城区房屋安全管理办法》,为了我们房屋的安全,下列事情我们是一定要注意的——
● 别擅自改动建筑主体和承重结构,那可是房子的“脊梁”!
● 降低地面、开挖地下室?NO!房子会“喘不过气”的。
● 加层、搭建?先问问房子同不同意,别让它“超载”哦!
● 还有那些在墙上开洞、扩大门窗、改变用途的行为,统统不可以!
(如下图所示)

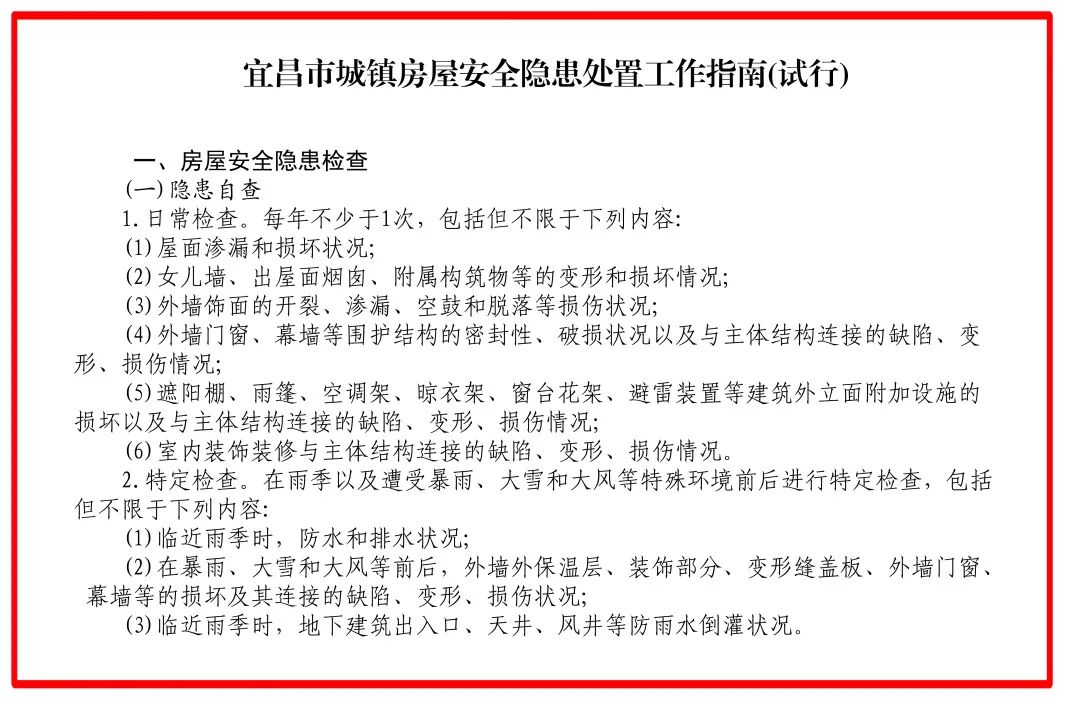
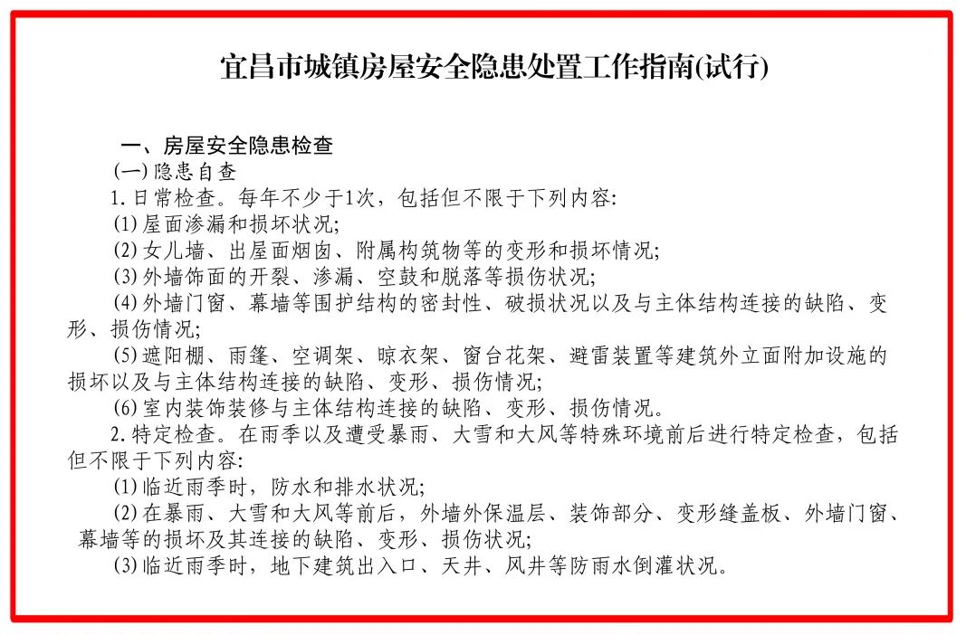
2.自查小能手,上线!

当然,除了不能做的事,我们还需要时常对房屋进行隐患自查,根据《宜昌市城镇房屋安全隐患处置工作指南(试行)》,在隐患自查方面我们需要做到以下几点——
● 每年至少一次全面体检,从屋顶到地面,从外墙到内饰,一样不落!
● 雨季前后更要特别关照,防水、排水、外立面,一个都不能少!
● 发现小隐患?立刻采取行动,加固、支撑、疏散,安全第一!
(如下图所示)

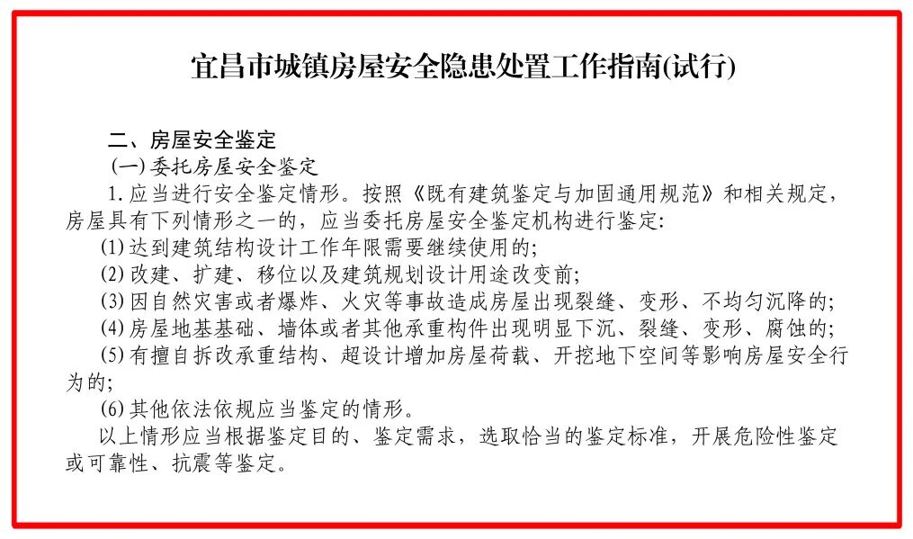
3.鉴定不是儿戏,该出手时就出手!

当我们的房子出现下列情况时——
● 房子老了?
● 出现裂缝、变形?
● 自然灾害后?
此刻,不要犹豫,赶紧找专业公司来鉴定!!!
(鉴定流程:房屋安全责任人向管理部门认定有资质的机构进行房屋安全鉴定申请——机构出鉴定报告——根据鉴定结果进行治理或上报——核查销号。)
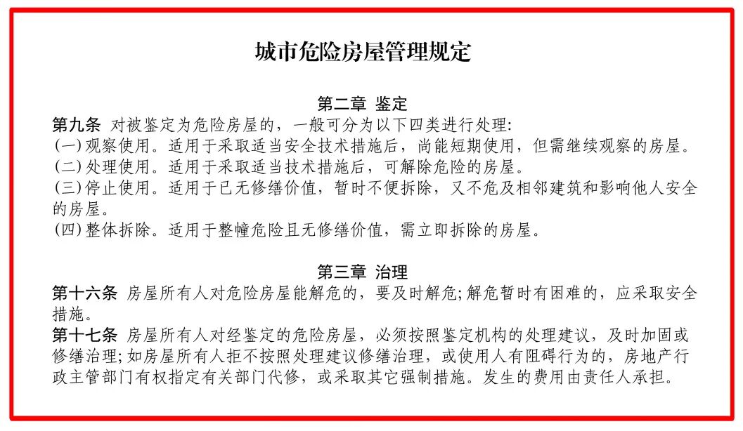
4.危房治理,刻不容缓!

●鉴定结果出来,A级安心住,B级需留意,C级D级要小心!

●观察使用、处理使用、停止使用、整体拆除,根据等级来行动!
●政府来帮忙,但费用还得自己扛,安全责任重于泰山!
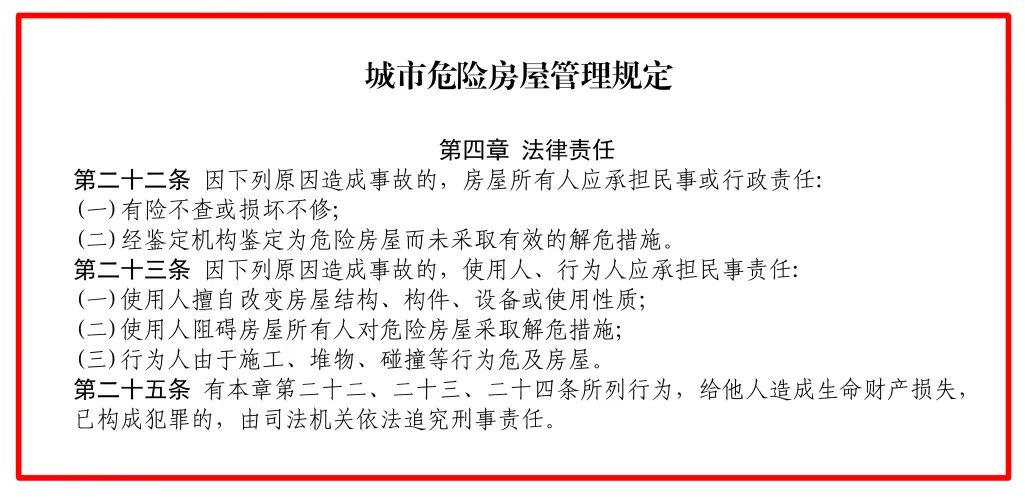
法律后盾,硬核保障!

作为房屋所有人,有险不查、损坏不修?危险房屋不治理?小心民事或行政责任找上门!
使用人、行为人,擅自改动、阻碍解危、施工堆物?你的行为可能让你承担民事责任!
若造成严重后果,造成生命财产损失,构成犯罪!司法机关可不是吃素的!
房屋安全,人人有责。别让一时的疏忽,成为一生的遗憾。
从今天起做个负责任的房屋守护者,让爱的小窝永远温馨、安全!
记得分享给家人朋友一起学习,共同守护我们的幸福家园!
请输入验证码